青山、太钢、德龙、宏旺、鑫峰、德盛、华乐,价格、收购、项目…
印尼青山园区高冰镍转炉炉龄突破80炉次
据青山消息,1月28日,印尼青山工业园区华能金属实业有限公司(HNMI)冰镍厂2#转炉第80炉次吹炼已达到终点,正常产出高冰镍产品。8时58分,随着火红的低冰镍铁水兑入,2#转炉开始了第81炉次的吹炼生产。
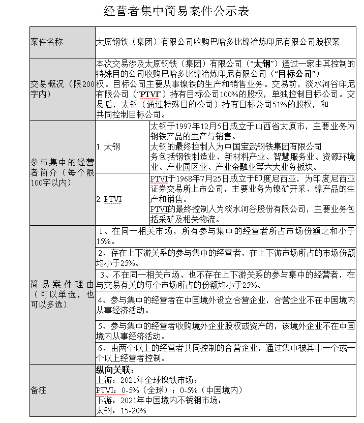
太钢收购巴哈多比镍冶炼印尼有限公司股权案
据北京市市场监督管理局消息,太钢收购巴哈多比镍冶炼印尼有限公司股权案已公示,具体如下:

鑫峰将建冷连轧不锈钢BA板生产线
据当地媒体报道称,今年,梧州鑫峰特钢公司将继续投入资金8亿元,建设两条绿色高等级冷连轧不锈钢BA板及制管生产线,形成60万吨高端不锈钢冷连轧加工能力,项目预计年底建成,新项目给企业增加30亿元的年产值。
德龙无锡地区304冷轧盘价大涨
据市场消息,昨日上午,德龙无锡地区304冷轧盘价为17300元/吨(返利待定),价格较年前大涨300元/吨。
内蒙古经安不锈钢轧钢酸洗建设项目进展情况
内蒙古经安不锈钢轧钢酸洗建设项目建设地点位于内蒙古奈曼旗工业园区A区,由内蒙古(奈曼)经安有色金属材料有限公司投资建设,总投资53亿元。
建设内容包括炼钢连铸车间和轧钢车间及配套公辅设施,主要产品为88万吨不锈钢建材和35万吨型钢。该项目2022年4月开工建设,预计2024年5月建成投产。目前项目钢构主体已建设完成、封顶完成、正在封边。
项目产能可达年产88万吨不锈钢建材和35万吨型钢。项目类型属于民营企业,项目建成后对推动镍基循环新材料产业链建链延链补链起到重要作用。
华乐201盘价调涨
据华乐消息,华乐昨日开出兔年首次盘价,价格较年前上涨100元/吨。具体如下:
青拓、德盛、宏旺等不锈钢项目纳入福建2023年度省重点项目名单
近日,福建发改委发布关于印发2023年度省重点项目名单的通知,通知显示,经省政府同意,确定2023年度省重点项目1580个,总投资4.09万亿元,年度计划投资6480亿元。据悉,其中涉及不锈钢产业的项目包括:
福安青拓高性能不锈钢新材料及配套项目(一期)、福安宏泰不锈钢产业科技园项目、福州罗源县宝钢德盛精品不锈钢绿色产业基地项目-钢铁产能置换项目、罗源宝太110万吨冷轧项目、福州罗源县德盛镍业配套煤气工程节能减排改造升级项目、福州罗源县宝钢德盛精品不锈钢绿色产业基地项目-原有炼钢连铸转型升级技术改造项目、福安青拓1780mm热连轧及配套扩建项目、福安宏旺年增130万吨不锈钢冷轧扩建项目等。
镍巨头金川集团去年利润破百亿元
金川集团在新春贺词中表示,全年实现营业收入3315亿元,同比增长25.5%,工业总产值2199亿元,同比增长34.9%,全面完成年度生产经营任务和甘肃省稳增长目标。利税总额突破188亿元,其中利润105亿元,同比增长35.7%。位列世界500强339位,中国500强100位,中国制造业500强39位。
宝信软件承接的印尼永旺不锈钢冷轧项目顺利达产
据宝武消息,宝信软件承接的印尼永旺不锈钢冷轧机组近期顺利投入全工艺流程,产出第一卷钢。据介绍,印尼永旺不锈钢冷轧项目包括热酸退火酸洗、连续五机架轧制、冷酸退火酸洗、平整全冷轧流程,总年产达到70万吨,集节能、智慧化、自动化于一体,是目前全世界唯一一条多工序合一的先进产线,不仅创造了不锈钢产线规模新纪录,也迈出了技术创新的新步伐。多工序合一,使该产线设备投资大幅减少、操作效率显著提高,但同时由于产线过长,对设备运行稳定性、故障排除速度等提出更高的要求。宝信软件承接的任务包括传动、基础自动化、过程管理、智能装备的设计、供货、集成和调试。
浦项去年Q4不锈钢产销大跌 张家港浦项经营亏损
据消息称,受去年9月台风洪水事故影响,POSCO不锈钢事业部第四季度不锈钢产销量大幅下滑。
据悉,POSCO去年第四季度 (10-12月) 的不锈钢产量为15.1万吨,环比下降56.6%。在第三季度,由于需求低迷和9 月份洪水造成的停工减产,导致季度产量下降,随后在第四季度大幅下降。
POSCO 2022年第四季度 (10-12月)不锈钢产品销量18.6万旽,环比下降47.2%。去年POSCO不锈钢事业部的销售业绩在一季度后呈现连续下滑的态势。此外,2022年全年不锈钢产品销量148.7万吨,同此下降25%。
中国POSCO不锈钢生产企业张家港浦项不锈钢 (PZSS) 发生经营亏损,但2022年销售额与上年持平。张家港浦项不锈钢去年销售额为32.75亿美元。它去年遭受了 5900 万美元的运营亏损。
诺尔斯克镍业预计2024年后的项目将被推迟
据外媒消息称,俄罗斯金属生产商诺尔斯克镍业公司(Nornickel)在1月24日表示,由于西方合作伙伴拒绝供应一些设备,一些计划2024年后完成的项目可能会推迟两到三年。
诺尔斯克镍业公司是世界上最大的精炼镍和钯的生产商。
自2月24日俄乌冲突爆发以来,该公司和其产品并未没有成为西方制裁的直接目标,但是西方对俄罗斯实施的制裁间接影响到到诺镍公司的运营能力。
诺镍公司的运营总监表示,2023年该公司的镍和钯的产量将会下降,但是公司预计将出售其生产的所有金属。
下一篇:返回列表

