收购400系不锈钢大厂泰山钢铁集团的主角→
2月26日,上海市市场监督管理局公示《石横特钢集团有限公司收购山东泰山钢铁集团有限公司等二十二家公司股权案》。
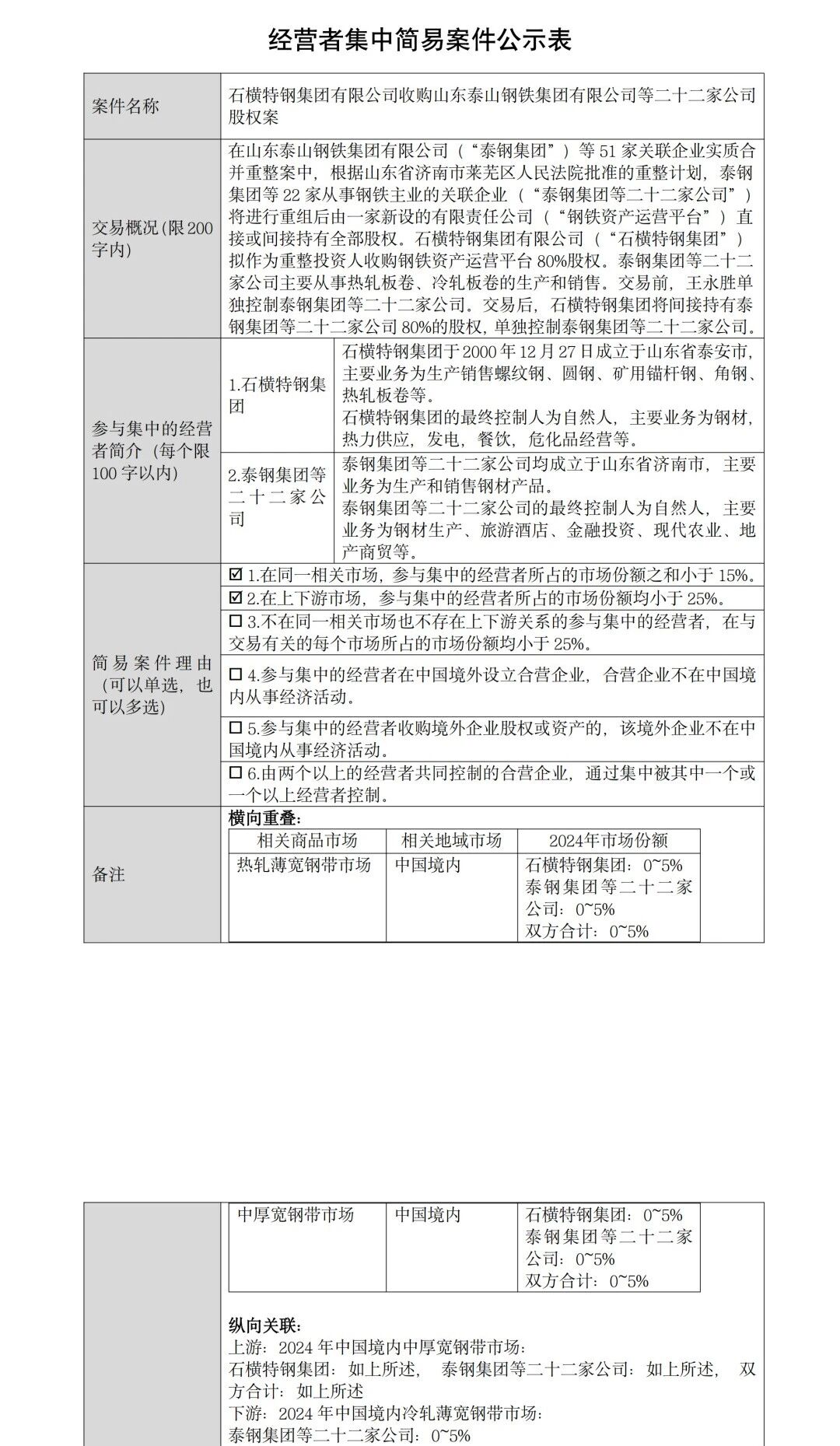
公示信息显示,在山东泰山钢铁集团有限公司(“泰钢集团”)等 51 家关联企业实质合并重整案中,根据山东省济南市莱芜区人民法院批准的重整计划,泰钢集团等 22 家从事钢铁主业的关联企业(“泰钢集团等二十二家公司”)将进行重组后由一家新设的有限责任公司(“钢铁资产运营平台”)直 接或间接持有全部股权。石横特钢集团有限公司(“石横特钢集团”) 拟作为重整投资人收购钢铁资产运营平台 80%股权。泰钢集团等二十二家公司主要从事热轧板卷、冷轧板卷的生产和销售。交易前,王永胜单独控制泰钢集团等二十二家公司。交易后,石横特钢集团将间接持有泰钢集团等二十二家公司 80%的股权,单独控制泰钢集团等二十二家公司。
公开资料显示,石横特钢集团成立于2000年12月,是一家集焦化、炼铁、炼钢、轧钢、发电、机械制造、民间资本、钢铁物流于一体的大型民营钢铁联合企业。该公司连续多年跻身中国企业500强、山东企业100强,其号称成本管控和利润水平树立行业典范和标杆,近十年吨钢利润位居行业前列,吨钢现金流、吨钢税金居省内同行业首位。锚杆钢销量占据全国市场60%,超高压电力角钢和超高强度精轧螺纹跻身全国市场半壁河山,是山东省建筑钢材最全的钢铁企业。
下一篇:返回列表



