中文版
|
ENGLISH
|
微信
首页
热轧
带材
板卷
冷轧
压延
板卷
制管
管
制品
制品
装饰
加工
第一资讯
行业动态
财经信息
供求信息
会展信息
政策法规
行业标准
基础知识
商情世界
实时行情
价格行情
统计数据
区域之窗
佛山地区
揭阳地区
肇庆地区
潮州地区
江门地区
中山地区
广州地区
阳江地区
关于协会
协会简介
领导成员
协会章程
分支机构
组织架构
选举制度
理(监)事成员
协会公众号
会员专区
会员推荐
会员专访
会员新闻
品牌推荐
招聘发布
协会会刊
资料下载
入会指南
当前位置:
首页
>
第一资讯
>
行业动态
最新通知
关于为会员提供专属免费品牌宣传服务的通知
关于开展“不锈优品 广东质造”入选企业公益评价的通知
关于广东省不锈钢材料与制品协会新晋会员单位名单的公告
《不锈钢水管内表面处理工艺选用指南》正式发布
《生活饮用水不锈钢管钝化规程》正式发布
《暖通空调水系统用不锈钢管道安装技术规程》正式发布
《暖通空调水系统用不锈钢焊接钢管》正式发布
关于举办【不锈精讲堂】第6期(聚焦AI应用)的通知
关于召开广东省不锈钢材料与制品协会三届三次理事会议的通知
关于举办【不锈精讲堂】第5期(财税管理专题)的通知
第一资讯
行业动态
财经信息
供求信息
会展信息
政策法规
行业标准
基础知识
行业动态
太钢不锈起诉这家公司新进展→
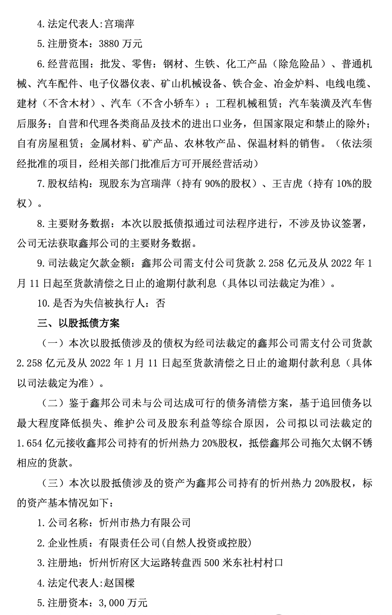
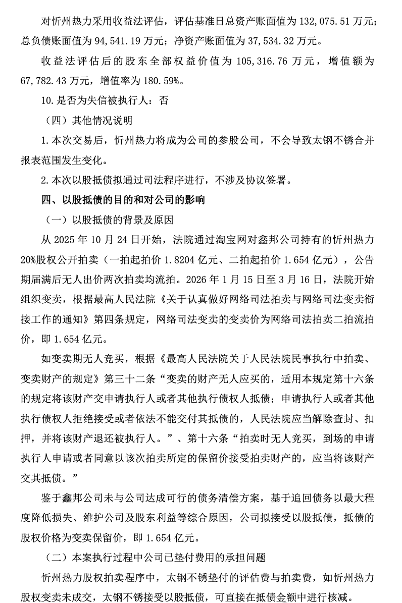
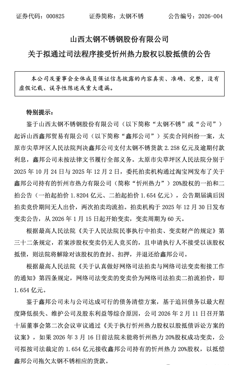
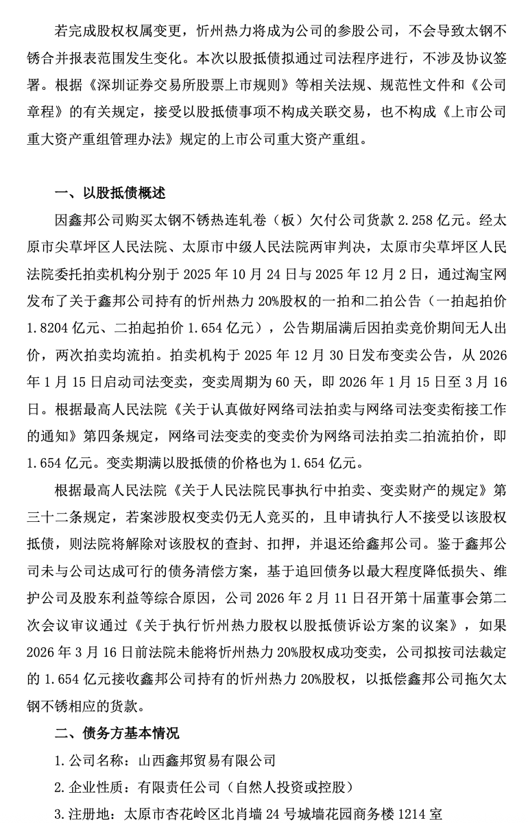
日前,太钢不锈发布公告称,公司起诉鑫邦公司买卖合同纠纷一案,法院判决鑫邦公司支付货款2.258亿元及逾期付款利息。由于鑫邦公司未按法律文书履行全部义务,法院委托拍卖机构进行拍卖,但两次拍卖均流拍。公司拟按司法裁定的1.654亿元接收鑫邦公司持有的忻州热力20%股权,以抵偿鑫邦公司拖欠的货款。若完成股权权属变更,忻州热力将成为公司的参股公司,不会导致太钢不锈合并报表范围发生变化。
上一篇:
广西新建年产30万吨不锈钢精深加工项目
下一篇:
返回列表